
芯片半导体方向:本周,芯片半导体成为最强风口,主要是台海事件引发,加上美国下周要签署芯片补贴法案,有报道称,美国扩大了对国内公司生产的、出售给中国公司的芯片制造设备的禁令范围,其中包括EDA等催化剂。由于上周板块已大涨,后续能否持续主要看外围催化剂能否继续超预期,下周主要是两大事件,一个拜登签芯片法案,重点关注细节有无超预期;另一个是韩国外长访华,看看芯片领域有啥表态或吹风。美520亿美元芯片补贴即将落地 拜登下周二将签署相关法案美东时间周三,白宫方面表示,美国总统拜登将于下周二(8月9日)签署《芯片与科学法案》,对美国半导体行业的发展给予补贴和激励。 在参议院率先通过后,美东时间上周四,美国众议院通过了这一法案。目前该法案只待拜登正式签署通过后,即可正式立法。
EDA概念相关个股
另外芯片方向大港股份的走势值得关注,如果大港股份不一字板
芯片概念的股要减仓
军工方向:周末老胡说军演还会持续,如果官方证实,算是一个超预期的消息。另外,美印也要准备搞军演。


机器人概念:周五板块整体大跌,连马斯克股东大会上继续吹也没带动,主要资金都去搞了半导体和芯片,老热点机器人和汽车板就被抛弃了,中大力德、秦川机床等前期龙头股跌停,重挫板块人气。
这个板块只是看看了
周末机器人方向还有消息,明天华为开机器视觉大会,看看有无超预期内容。另一个,今晚央视财经大篇幅重点吹机器人,看看明天板块有无修复。



钒电池:科技部部部长调研钒电池储能企业 表示高度认可周末,媒体报道,科技部部长王志刚去辽宁调研,其中调研了大连融科储能公司。
融科储能官网新闻通稿显示,调研中,王志刚深入了解了全钒液流电池关键材料技术、电堆结构设计以及电池系统集成技术等研发进展情况,认真听取了包括大连液流电池储能调峰电站国家示范项目等应用情况的介绍。他对以高安全、长寿命的全钒液流电池装备为依托,推进新型电力系统基础设施建设,开拓“新能源+特高压+大规模储能”新模式,构建“能源高速公路网”的理念高度认可。对大连融科坚持科技创新之路,积极主动捕捉市场机会表示赞许,并鼓励要发挥民营企业优势,加大创新力度。钒电池这波炒作最大的预期催化,就是大连钒电池储能8月投入运营,科技部部长此番调研。正好在投入运营前,表态对全钒液流电池钒储能予以了肯定,从报道内容看,大连液流电池储能调峰电站是国家示范项目,开拓了“新能源+特高压+大规模储能”新模式。对这个板块也只是看看了
疫情线:首个国产新冠口服药阿兹夫定定价出炉 ,每片约8.5元 ,每瓶不到300元,商业化倒计时,叠加海南疫情发酵,不过疫情线和新冠特效药此前比较坑人,要看资金是否认可。

另外对猴痘概念继续关注
稀土:海关总署发布,中国1-7月稀土出口29865.9吨 同比增长7.5%。目前,我们的反制措施还在陆续公布,稀土会不会是下一个,值得关注。

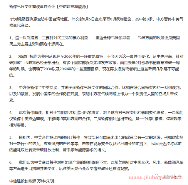
外交部8月5日宣布采取8项反制措施,其中第8条,中方暂停中美气候变化商谈。机构分析认为,对新能源产业短期影响不大。

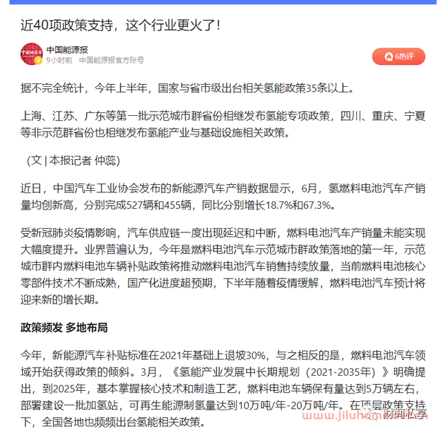
氢能:中国能源报今天报道,据不完全统计,今年上半年,国家与省市级出台相关氢能政策35条以上。上海、江苏、广东等第一批示范城市群省份相继发布氢能专项政策,四川、重庆、宁夏等非示范群省份也相继发布氢能产业与基础设施相关政策。近日,中国汽车工业协会发布的新能源汽车产销数据显示,6月,氢燃料电池汽车产销量均创新高,分别完成527辆和455辆,同比分别增长18.7%和67.3%。
氢能现在还完全处于概念炒作阶段,关注
添加新评论